About Us

Simplicity meets utility.

Canvas Reminder Bot was born out of a simple necessity: students missing deadlines because they forgot to check Canvas.

We built this tool to bridge the gap between your coursework and your daily communication. By integrating directly into Telegram, we ensure you never miss an assignment again, without the clutter of email or the friction of logging into a web portal.

Our mission is to help students succeed by removing the administrative burden of tracking deadlines.

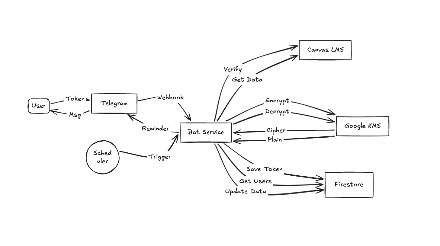
System Diagram